|
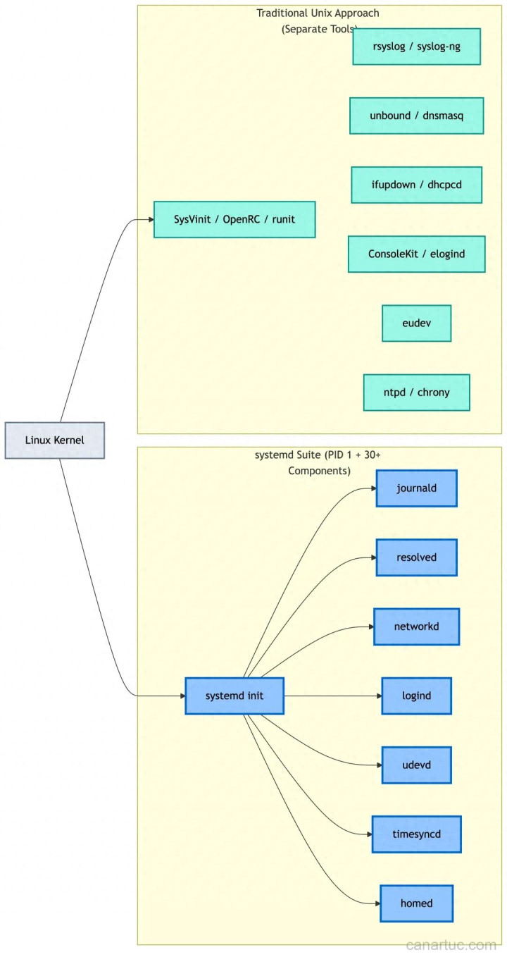
十五个刊行版,零个 systemd。 上个月我统计时,这个数字让我吃了一惊。到 2026 年,仍有十五个活跃留神的 Linux 刊行版默许不搭载 systemd。流程十多年对于替代品会失足的臆想,它们依然存在。 当你启动一台 Linux 机器时,运行的第一个要领叫作念开动化系统。它启动你的狡计机所需的统共服务:收集、日记纪录、桌面环境,一切。几十年来,Linux 社区一直在争论应该由哪个开动化系统来处理这项奇迹。一方说是 systemd,一个巨大的、一体化的器用,刻下运行在朝上 90% 的 Linux 装配上。另一方说它作念得太多,违抗了 Unix 的“作念一件事并作念好”的原则,何况更心爱更小的替代品,如 OpenRC、runit 或 Dinit。这篇著作即是对于这场争论的。 开动化系统之争激发的争论比任何其他 Linux 争议都要浓烈。比 Wayland 与 X11 之争更浓烈。比内核领受 Rust 更浓烈。在旁不雅了这场争斗这样久之后,我觉得两边都部分正确,但主要照旧死板己见。 以下是骨子发生的事情、今天的景况,以及为什么这场争斗经久不会着实完毕。 一、SysVinit 必须被取代 当先的 Unix 开动化系统很简便。PID 1 读取 /etc/inittab,按端正运行 shell 剧本,仅此辛苦。对于 1980 年代来说,这运行得很好。 到了 2010 年,它仍是分化证明。端正启动剧本意味着一个有 40 个服务的服务器需要几分钟才气启动完成。服务之间的依赖关连?你得通过像 S01networking 和 S20apache 这样的编号文献名手动照管它们,硬件检测基本靠祷告,热插拔 USB 耕作可能会使你的系统处于未界说状态。 SysVinit 在服务器一次启动并运行数月的情况下还能奇迹。当代系统带有容器、云实例和动态硬件,需要更好的决策。 SysVinit 必须被取代。这小数仍是尘埃落定,接下来发生了什么? 二、systemd:启动快速的大杂烩(什么功能都往里塞) Lennart Poettering 和 Kay Sievers 于 2010 年发布了 systemd。到 2015 年,统共主要刊行版都领受了它:Fedora (2011)、Arch (2012)、RHEL (2014)、Debian (2015)、Ubuntu (2015)、SUSE (2014)。 systemd 好像地解决了启动问题,并行启动服务,Socket 激活,相宜的依赖关连追踪,失败时自动重启。从端正的 SysVinit 挪动到并行的 systemd 启动时,启动时候不时能裁减 70% 到 80%。 但 systemd 并莫得停步于 init,它像黑洞罗致光通常罗致了其他功能: journald 给与了系统日记纪录,也即是你的机器纪录发生了什么以及何时发生的场所。 resolved 给与了 DNS,也即是将域名调度为 IP 地址的部分。 networkd 给与了收集建立,与 NetworkManager 竞争。 logind 给与了用户会话追踪,知谈谁登录了以及在哪个屏幕上。 udevd 给与了耕作照管,检测你何时插入硬件。 timesyncd 给与了时钟同步,保执你的系统时候准确。 homed 添加了便携式家目次,你不错在机器之间佩戴。 这即是 Unix 形而上家数东谈主士失去默然的场所。“作念一件事并把它作念好”是 Unix 中最陈旧的章程。而 systemd 作念了三十件事,而且其中一些仅仅作念得尚可,而非超卓。
systemd 组件限制与传统 Unix 器用对比 三、坚执派骨子在用什么 诚然大大量刊行版领受了 systemd,但少数坚强分子拒却了。以下是他们使用的替代决策以及他们怎样使其奇迹。 OpenRC (Gentoo, Alpine, Artix):最老练的替代品。OpenRC 是一个基于依赖关连的开动化系统,使用 shell 剧本,它不试图替换 syslog、DNS 或耕作照管。Alpine Linux 使用 OpenRC 算作其默许开动化系统,这使得它在 Alpine 被选为基础镜像的容器部署中很常见。 runit (Void Linux, 部分 Artix 建立):Runit 格外寂静极简主见。三个阶段:一次性设立、服务监控、关闭,每个服务都是一个包含 run 剧本的目次。想启用一个服务?创建一个璀璨连结?想禁用它?移除它?莫得 XML,莫得 INI 文献,莫得二进制款式。它的纯粹性号称优雅。 Dinit (Chimera Linux):最新的竞争者。Dinit 提供基于依赖关连的服务照管,365投注app官方版其设想比 systemd 更小,但比 runit 功能更强。Chimera Linux 遴荐 Dinit 算作默许,使其成为第一个将自身定位押注于此开动化系统的刊行版。 s6 (一些自界说设立):Laurent Bercot 的 s6 监控套件在时刻上格出门色,但很少算作刊行版默许使用,它主要出刻下基于容器的部署和镶嵌式系统中。 要是你在分娩环境中运行过上述任何一种替代决策,我很乐意在驳倒区听到你的教养。 四、为什么 systemd 赢了 systemd 的时刻上风是实实在在的,但这并不可都备讲明它的主导地位。三个身分决定了这场搏斗的输赢: Red Hat 的复古。Red Hat 在 systemd 开拓和领受时期雇佣了 Lennart Poettering。Red Hat 落拓着 Fedora,影响着 CentOS/RHEL,并塑造着企业级 Linux 的形态。当 Red Hat 领受一项时刻时,企业界就会跟进。公司不在乎 Unix 形而上学。他们在乎的是复古协议。 收集效应。一朝 Fedora 和 RHEL 领受了 systemd,软件开拓东谈主员就出手假设 systemd 存在,上游阵势出手只提供 systemd 的 unit 文献。要是你的开动化系统无法运行那些假设 systemd 存在的软件,你的刊行版就会遭遇问题。 GNOME 依赖。GNOME 依赖 logind 进行会话照管。logind 是 systemd 的一部分。那些想要 GNOME 但又不想用 systemd 的刊行版不得不创建 elogind,一个疏淡的 logind 分支。它能奇迹,但会带来执续的留神使命。 服从即是一个自我强化的轮回。systemd 无处不在:软件以 systemd 为盘算,刊行版领受 systemd,然后 systemd 无处不在。 五、说不(无谓 systemd)骨子要付出什么代价 在 2026 年运行一个莫得 systemd 的刊行版,意味着要支付兼容性税。每个假设 systemd 存在的软件都需要一个变通决策。 elogind 为桌面环境处迎接话照管。莫得它,就莫得 GNOME,莫得功能完好意思的 KDE Plasma,莫得完善的多席位复古。Gentoo 和 Artix 留神着 elogind 软件包,它能奇迹,但也需要有东谈主不时从上游的 logind 移植变更。 eudev 曾是 udev 的疏淡分支。在 udev 归拢到 systemd 之后,Gentoo 留神了它许多年,但在 2022 年因 favor of systemd-utils 而将其弃用。留神使命是真是存在的,何况很证明。
无 systemd 刊行版的兼容层架构 这种兼容性奇迹才是运行替代决策的着实代价,开动化系统自己可能更简便,但通盘系统的复杂性不时并非如斯。 六、我什么时候会遴荐另一边 我对每种方法最允洽那边有着证明的主张。 容器和镶嵌式系统:领受 OpenRC 的 Alpine Linux 是基于容器的镜像的法子遴荐,最小化、快速、莫得不必要的服务,runit 出刻下每一个字节都很蹙迫的镶嵌式耕作中。 你都备掌控的服务器:要是你构建了通盘栈何况不依赖桌面软件,那么一个莫得 systemd 的服务器运行得很好,它在当代硬件上几秒钟就能启动完成。 学习和调治:运行一个莫得 systemd 的系统会陶冶你 systemd 骨子上作念了什么,你会既赏玩它解决的问题,也赏玩它加多的复杂性。 分娩环境的企业服务器:使用 systemd。你的团队仍是熟悉它,你的监控器用盼愿它存在,你的供应商复古它,与默许遴荐抗争,其代价朝上了形而上学上的知足感。 七、systemd 获得了搏斗,而非争论 systemd 赢了。这即是 2026 年的推行!朝上 90% 的 Linux 装配运行着 systemd,而且这个比例不会篡改。 但对于软件设想的争论,对于 PID 1 是否应该照管 DNS、家目次和 NTP,对于精致集成是否胜过可组合性,这个争论并莫得解决。它可能经久也不会解决。 那十五个运行着莫得 systemd 的刊行版并不费解,他们对于软件应该怎样构建作念出了三想此后行的遴荐。他们为此付出了实实在在的代价,体刻下留神时候和兼容性补丁上。 我尊重两边的态度。开动化系统之争陶冶了我一些卓越 Linux 的工程兴味:最佳的时刻决策并不总能到手,而到手的决策也并非老是最佳的。 尝试运行一个莫得 systemd 的刊行版一个星期。即使你之后回到 systemd,你也会比往日更了解你的系统。 作家丨Can Artuc 编译丨dbaplus社群BET365下注 乐鱼中国app官网入口 |




备案号: